Przedmiot automatyzacji
Firma zajmująca się produkcją armatury, regularnie mierzyła się z koniecznością comiesięcznej weryfikacji numerów VAT na potrzeby swoich klientów. Proces ten wymagał sprawdzania zarówno polskich numerów VAT na białej liście podatników VAT, jak i numerów unijnych NIP w systemie VIES.
Przed automatyzacją weryfikacja odbywała się na dwóch różnych platformach:
Biała lista VAT PL: potwierdzanie statusu podatników VAT w Polsce;
Strona VIES: weryfikacja numerów VAT w UE.
Repetytywna praca polegająca w większości na ręcznym pozyskiwaniu informacji z dwóch niezależnych źródeł była bardzo czasochłonna i obarczona ryzykiem popełnienia błędu. A do tego marnował się potencjał osób, które tę pracę wykonywały. Klient oczekiwał prostego, niezawodnego rozwiązania, które zminimalizuje potrzebę interwencji manualnej.

Wykorzystane narzędzia
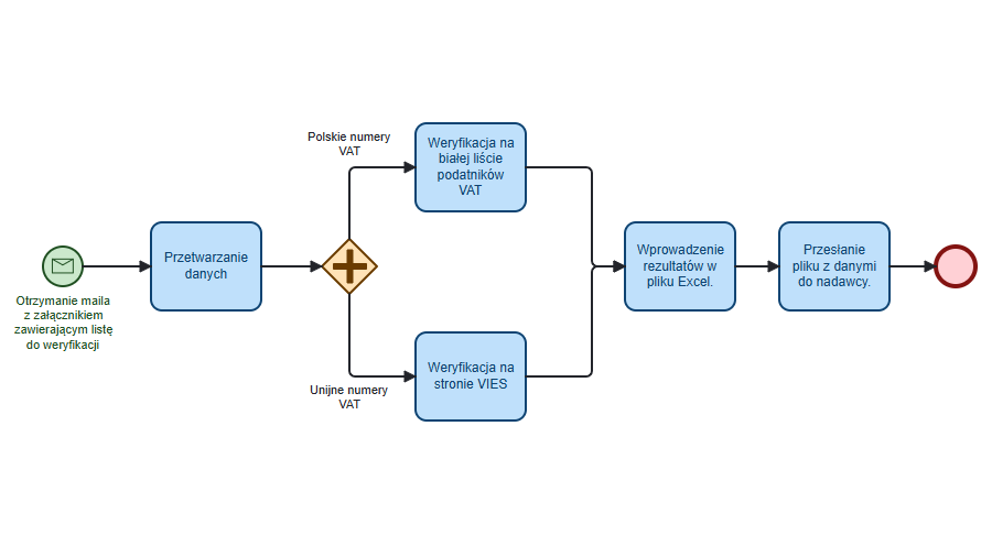
Do automatyzacji procesu wykorzystano RunBotics – platformę RPA (Robotic Process Automation). Przygotowano środowisko deweloperskie na zdalnej maszynie i z wykorzystaniem rozwiązania RunBotics opartego na chmurze. Zbudowany proces składa się z procesu głównego oraz podprocesów odpowiadających za poszczególne etapy działań, np. odczytanie danych z pliku, weryfikacja numerów VAT na białej liście podatników, weryfikacja numerów VAT w UE na stronie VIES oraz wprowadzenie rezultatów do pliku z danymi.
Przebieg procesów

Proces w liczbach
Średnia liczba numerów do weryfikacji na plik: 130. Częstotliwość uruchamiania procesu: 2 razy w miesiącu. Czas wykonania procesu: ~5 minut. Dokładność: 100% (zgodnie z wynikami dostarczanymi przez API białej listy i VIES).
Korzyści
Numery weryfikowane są automatycznie, średnio dwa razy w miesiącu.
Oszczędność czasu.
Odciążenie pracowników.
Wyeliminowanie błędów ludzkich.
Uwolnienie potencjału pracowników na bardziej kreatywne zadania.
Wzrost efektywności.
Skalowalność.

