The subject of automation
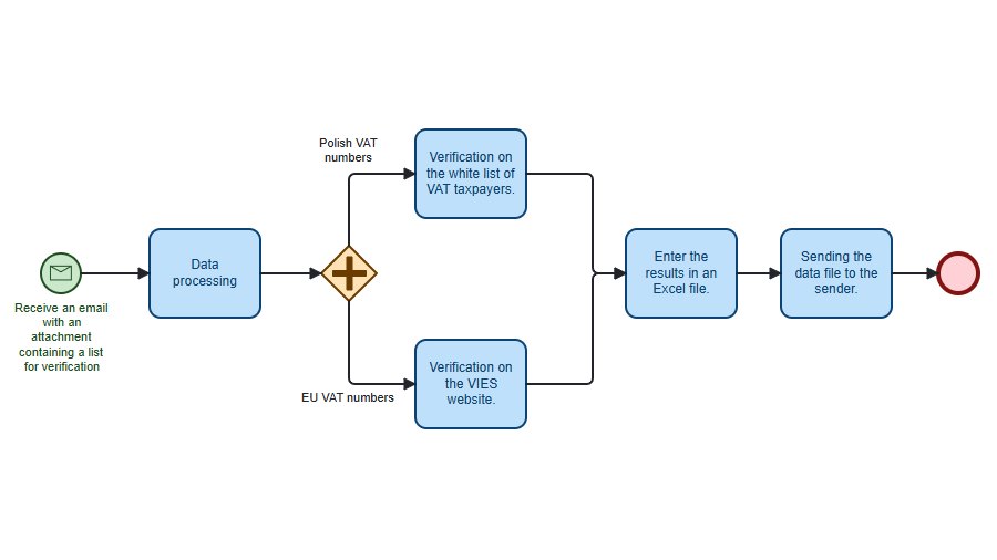
A plumbing fixtures company regularly faced the need to verify VAT numbers for its customers on a monthly basis. The process required checking both Polish VAT numbers on the VAT taxpayer white list and EU VAT numbers in the VIES system.
Before automation, verification was done on two different platforms:
VAT PL white list: confirming the status of VAT taxpayers in Poland;
VIES website: verification of VAT numbers in the EU.
The repetitive work of mostly manually retrieving information from two independent sources was very time-consuming and fraught with the risk of error. On top of that, the potential of the people who did this work was wasted. The client expected a simple, reliable solution that would minimize the need for manual intervention.

Tools
To automate the process RunBotics, a Robotic Process Automation (RPA) platform was used. A development environment was prepared on a remote machine and using RunBotics' cloud-based solution. The built process consists of a main process and sub-processes responsible for different stages of action, such as reading data from a file, verifying VAT numbers on the white list of taxpayers, verifying EU VAT numbers on the VIES website and entering the results into a data file.
Process flow

Process in numbers
Average number of numbers to verify per file: 130. Frequency of running the process: 2 times per month. Process execution time: ~5 minutes. Accuracy: 100% (according to results provided by the whitelist API and VIES).
Benefits
Numbers are verified automatically, on average twice a month.
Time saving.
Reducing the employees' workload.
Human error elimination.
Freeing up employee potential for more creative tasks.
Efficiency increase.
Scalability.

